If you appreciate the work done within the wiki, please consider supporting The Cutting Room Floor on Patreon. Thanks for all your support!
Help:Contents/FAQ
Jump to navigation
Jump to search
This is a sub-page of Help:Contents.
Contents
- 1 Articles
- 1.1 Creating
- 1.1.1 Do I need permission to make a page?
- 1.1.2 How do I make a new page from scratch?
- 1.1.3 How can I make my own work-in-progress page?
- 1.1.4 What namespace should I put [content] in?
- 1.1.5 How do I translate a page?
- 1.1.6 How do I make a redirect?
- 1.1.7 How do I change a page's name?
- 1.1.8 Can I make a page about an unreleased prototype?
- 1.2 Content
- 1.2.1 Can I add NSFW/NSFL content?
- 1.2.2 Can I add [niche content]?
- 1.2.3 Can I add content that is used but obscured?
- 1.2.4 Can I make new templates for the site?
- 1.2.5 How do I suggest an edit to a page?
- 1.2.6 What can I do to help?
- 1.2.7 How can I see who edited a page?
- 1.2.8 How can I add a link to a Wikia/Fandom page?
- 1.3 Formatting
- 1.3.1 How do I change the size of an image in the bob?
- 1.3.2 How do I list more than one developer/publisher in the bob?
- 1.3.3 How do I add a gap between my image and the next text?
- 1.3.4 How do I add a section?
- 1.3.5 How do I know when to make a subpage instead of a section?
- 1.3.6 How do I add a subpage?
- 1.3.7 How do I add icons to a subpage?
- 1.3.8 How do I make links to Proto/Prerelease/Development/etc. pages appear?
- 1.3.9 How do I add a table of contents (ToC)?
- 1.3.10 How do I shrink the table of contents (ToC)?
- 1.3.11 How do I crop an image?
- 1.3.12 How do I add a YouTube video to an article?
- 1.3.13 How do I add a download to a page?
- 1.3.14 Why doesn't my link work in a template?
- 1.3.15 How do I make a game series template on TCRF?
- 1.3.16 How do I get a game added to its series template?
- 1.4 Tables
- 1.5 References
- 1.1 Creating
- 2 Files
- 2.1 How do I rename files/pages?
- 2.2 How do I mark a file/page for deletion?
- 2.3 Why doesn't my image have a thumbnail?
- 2.4 Why don't my gifs animate?
- 2.5 How do I mass rename files before upload?
- 2.6 How do I upload files?
- 2.7 How do I mass upload files?
- 2.8 How do I tag files correctly?
- 2.9 What image resolution do I use for screenshots?
- 2.10 How do I upload [obsolete format]?
- 2.11 How do I replace a file with the same format?
- 2.12 How do I replace a file with a different format?
- 2.13 How do I make a replaced image show its new version?
- 2.14 Can I upload upscaled pixel art?
- 3 Researching
- 4 TCRF
- 5 Accounts
- 6 User Pages
- 7 Talk Pages
Articles
Creating
Do I need permission to make a page?
- If it's about a fan-game/hack, ask a moderator. Otherwise, go ahead.
How do I make a new page from scratch?
- If you don't have an account, first click here.
- Once you have an account, make yourself familiar with here.
- Once familiar and confident, read how to make articles here.
- For additional help on making your page functional and tidy, look here.
How can I make my own work-in-progress page?
- Feel free to make a page in your userpage or a userpage sandbox page. Sandboxes are pages where you can dump any TCRF material you're working on or test changes for pages or put work for pages that wouldn't meet minimum requirements for a standalone page. Click here to make a sandbox page under your username.
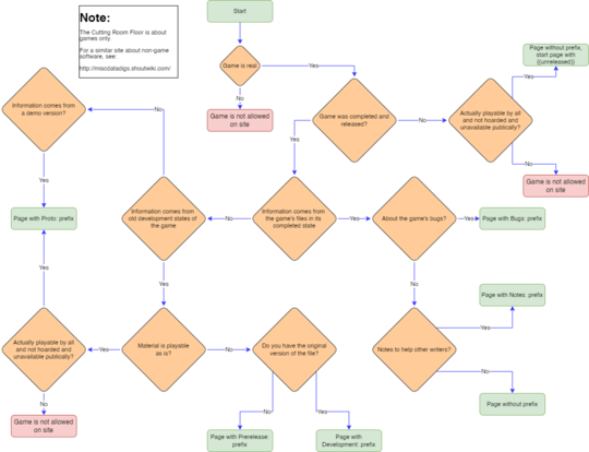
What namespace should I put [content] in?
- Does your page detail the history of the game before it released? Documenting images seen on news sites and magazines? Prefix your page with
Prerelease:. - Does your page detail leaked/released developer files from during its creation (that weren't publicly seen at the time)? Prefix your page with
Development:. - Does your page detail a released and publicly-available prototype of the game? Prefix your page with
Proto:. - Does your page detail bugs or glitches in the released version of the game? Prefix your page with
Bugs:. - Does your page detail some notes about the game? Prefix your page with
Notes:. - Does your page detail some Lua codes for the game? Prefix your page with
Lua:. - Does your page detail some misc data about the game? Prefix your page with
Data:. - Does your page do none of these and is just about the game? Don't prefix it with anything.
- Does your page detail the history of the game before it released? Documenting images seen on news sites and magazines? Prefix your page with
How do I translate a page?
- If a page is already translated into other languages, a link can be seen at the top to "Translate this page".
- If a page is not already translated, then add
<translate>at the very top of the article and</translate>at the very bottom. Once done, ask an admin to mark it as translatable.
How do I make a redirect?
- Start a page with
#REDIRECTfollowed by the desired page linked as normal. Example:#REDIRECT [[Super Smash Bros.]]. Redirects should only very rarely be used, ask an admin.
How do I change a page's name?
- After your account has been around a while, in terms of time and amounts of edits, you will automatically gain the ability to move pages. At the top-right, next to the search bar, hover on "More" and then click "Move". If you are unable to do this but need to, contact a moderator to do it for you. You should have a good reason to be doing this to a whole page.
Can I make a page about an unreleased prototype?
- No. In order to combat misinformation, all documented prototypes must be publicly available to allow for verification of the information provided.
Content
Can I add NSFW/NSFL content?
- Yes. Each should be marked with an {{nsfw}} or {{nsfl}} template respectively either at the top of the page. The content in question should have an {{NSFWWarning}} or {{NSFLWarning}} before the content and {{NSFWWarningEnd}} or {{NSFLWarningEnd}} after it to hide it from view by default.
- For content that could possibly cause issues with epilepsy, add {{EpilepsyWarning}} before the content and {{EpilepsyWarningEnd}} after it to hide it from view by default.
Can I add [niche content]?
- While many games that most people have never heard of have articles, we do have a bit of a standard. A game should not get a page if only three people in the world have played it. Your own fan games should not get a page. Your fan games may get a page if they become notable or sold in stores, but we would advise someone unrelated to the project to make the page in that case.
Can I add content that is used but obscured?
- Yes, content that is somewhat seen but not entirely can count as unused content.
Can I make new templates for the site?
- New site-wide templates are discouraged and should be discussed with admins before creation. New single-page-use templates are also discouraged when unnecessary, but may be made without approval. Some examples of such can be seen here.
How do I suggest an edit to a page?
- At the top of the page, click the "Discussion" tab and add a new topic.
What can I do to help?
- Find a game you are familiar with and try to slim its to-do list if it has one. There are currently 12,472 pages on the to-do list.
How can I see who edited a page?
- Click the "View history" button at the top-right.
How can I add a link to a Wikia/Fandom page?
Add the following [[wikia:w:c:WikiaName:PageName|PageName]].
[[wikia:w:c:StarFox:Arwing]] will provide a link to Arwing on the Starfox Wiki.
Formatting
How do I change the size of an image in the bob?
- In the {{bob}} template, add
|screenwidth= 320px. 320px is a good size for most images. If the image is smaller than that, use its full size instead, such as 256×256 images.
How do I list more than one developer/publisher in the bob?
- In the bob, pluralize developer or publisher to say
|developers=then add each with the developer or publisher template, such as:{{developer|Ape}}, {{developer|HAL Laboratory}}.
How do I add a gap between my image and the next text?
- Simply add a {{clear}} after the image to make the next image/text appear after the image.
How do I add a section?
- Add equals signs between text to designate it as a section header. This "Articles" section uses two: ==Articles==. This question uses four: ====How do I add a section?====. Only one is very rarely used.
How do I know when to make a subpage instead of a section?
- Once a section becomes quite large, it may be best to move it to a subpage instead. The amount is at your discretion, but small sections should not be moved and large sections should probably be. If multiple sections share a theme (level, graphics, audio, etc.), it may be best to move all of them onto a subpage. The main page should not be left bare if this is done.
How do I add a subpage?
- In the {{subpage}} template, add
|Enter subpage here. For example, adding{{subpage|Example Subpage}}would provide a link to "Parent Page/Example Subpage". Adding|text=Example textallows a description of what the page contains.
How do I add icons to a subpage?
- In the {{subpage}} template add
|image=PrereleaseIcon.png, with the file being whatever you want. Resize it with|width=50px. The normal minimum limit is 50, but can be decreased with|min-width=32px.
How do I make links to Proto/Prerelease/Development/etc. pages appear?
- Create a heading called "Sub-Page(s)" if the page doesn't already have one. Under that, simply add {{namespaces}}. This will automatically populate when a new Proto/Prerelease/Development/etc. page is created.
How do I add a table of contents (ToC)?
- The table of contents will automatically be added once you have four or more headers.
How do I shrink the table of contents (ToC)?
- Use the {{TOC limit}} template. Use a value from 2-4 typically,
{{TOC limit|2}}will show only the top level headers,{{TOC limit|4}}will show two subheadings too. Place this after the introductory paragraph and before the first header.
How do I crop an image?
- Check out the {{CSS image crop}} template for a tutorial.
How do I add a YouTube video to an article?
- Add a YouTube video with the
<youtube>tag, with the video's ID between the tags. Example:<youtube>QzAAGoevlc0</youtube>. The size and position of the video can be changed:<youtube width="560" height="315" align="left">QzAAGoevlc0</youtube>. Other sizes such as "small", "medium", "normal", "big", or systems like "nes", "nes-pal", "gb", "gba", "genesis", "genesis-pal", and "nds" can be used instead of absolute pixels.
How do I add a download to a page?
- Upload the file to the site, then use the {{Download}} template to link it in a page.
Why doesn't my link work in a template?
- If you are doing an example such as
{{todo|Info found here: https://www.youtube.com/watch?v=QzAAGoevlc0}}, add a "1=" after the pipe:{{todo|1=Info found here: https://www.youtube.com/watch?v=QzAAGoevlc0}}.
How do I make a game series template on TCRF?
- The best way to do this is to copy an existing series template. Find a game series you know and find its series template on its page. Click the small "e" on the top-left to edit it and copy its code. Paste in it a page called "Template:[FRANCHISE] series" and edit it to be relevant to your game. Then add
{{FRANCHISE series}}to the bottom of your game's page. Series templates should only be made when two or more games in the same series have an article on the site.
How do I get a game added to its series template?
- If a series template for the game's series already exists, click the small "e" at the top-left of it to edit the template and add the game to the relevant section.
Tables
How do I manually build a table?
- At minimum, start a table with
{|and end it with|}. These two should be on new lines. Additionally, addclass="wikitable"to have a nicer-looking table with color and borders. Addstyle="margin: auto;"if you want your table to be centered. Define a header by starting a line with a!and define a normal line with a|. Columns can be chained by ending a line with!!or||. Rows can be broken by adding a line with|-. Further examples can be seen below and here.
How do I compare 3 images?
- For three or more images, a table must be manually created. An example is provided here:
{| class="wikitable" style="margin: auto;"
! Description of Left Image
! Description of Center Image
! Description of Right Image
|-
| [[File:TWW_Rupees1.png|320px]]
| [[File:TWW_Rupees2.png|320px]]
| [[File:TWW_Rupees3.png|320px]]
|}
| Description of Left Image | Description of Center Image | Description of Right Image |
|---|---|---|
How do I make a table of equal width?
- The following example sets the style for each column to take up 50% of the width of the table. These percentages can be whatever you want, but should total 100%.
{| class="wikitable" style="margin: auto"
|-
! colspan="2" | This header merges two columns
|-
! style="width: 50%;" | Left Section !! style="width: 50%;" | Right Section
|-
| Both halves equally take up 50% of the total width. || This can be useful for multiple tables that you all want to have the same layout.
|}
| This header merges two columns | |
|---|---|
| Left Section | Right Section |
| Both halves equally take up 50% of the total width. | This can be useful for multiple tables that you all want to have the same layout. |
How do I merge columns in a table?
- See above.
How do I make a collapsible table?
- Using the above example, where it says
class="wikitable"add "mw-collapsible" after "wikitable":class="wikitable mw-collapsible"
| This header merges two columns | |
|---|---|
| Left Section | Right Section |
| Both halves equally take up 50% of the total width. | This can be useful for multiple tables that you all want to have the same layout. |
How do I make a table that starts collapsed?
- Using the above example, after adding "mw-collapsible" also add "mw-collapsed":
class="wikitable mw-collapsible mw-collapsed"
| This header merges two columns | |
|---|---|
| Left Section | Right Section |
| Both halves equally take up 50% of the total width. | This can be useful for multiple tables that you all want to have the same layout. |
How do I make a sortable table?
- Using the above example, where it says
class="wikitable"add "sortable" after "wikitable":class="wikitable sortable"
| Left | Right |
|---|---|
| B | 3 |
| C | 1 |
| A | 2 |
References
How do I add references?
- Add
<ref>Text displayed in reference list</ref>. URLs can also be placed in references:<ref>[https://tcrf.net/The_Cutting_Room_Floor The Cutting Room Floor]</ref>
How can I reuse a reference?
- As above, add a reference but in the first tag add
name="Example". As such:<ref name="ExampleRef">Text displayed in reference list</ref>. From there, the reference can easily be reused by adding<ref name="ExampleRef" />.
How can I move the references before a series template?
- Add a section before the series template containing:
==References== <references/>
Files
How do I rename files/pages?
- After your account has been around a while, in terms of time and amounts of edits, you will automatically gain the ability to move files. At the top-right, next to the search bar, hover on "More" and then click "Move". If you are unable to do this but need to, contact a moderator to do it for you.
How do I mark a file/page for deletion?
- Add {{delete|reason}} to the page or file to mark it for deletion. Try to include some brief context in your deletion reason so moderators know why it's being deleted and if the information it contained has been moved elsewhere.
Why doesn't my image have a thumbnail?
- Images larger than 100MP (100,000,000 pixels) fail to generate thumbnails. This translates to images larger than 10000×10000, 20000×5000, etc. Additionally, .webp files won't generate a thumbnail and should be uploaded as .png.
Why don't my gifs animate?
- Gifs that are larger than 12.5MP (that is, height x width x frames being larger than 12,500,000) will not animate unless opened. Try to limit gifs to below this limit where possible.
- This translates to about 640×640 for 30 frames. 450×450 for 60 frames. 350×350 for 100 frames. 320×320 for 120 frames...
How do I mass rename files before upload?
- Tools such as Advanced Renamer can be used to rename files quickly and easily, such as adding the game's name as a prefix, to meet naming guidelines.
How do I upload files?
- To upload single files, click here. Make sure to tag your files correctly.
How do I mass upload files?
- To upload many files at once, click here. Select the format of your file, then the tag it should use.
How do I tag files correctly?
- If uploading a single file at a time, enter the tag in the "Summary" box. If uploading multiple files, click the correct tag and platform on the batch upload page.
What image resolution do I use for screenshots?
- In essence, stick to the native resolution of the console in its region. View further guidelines for console screenshot resolutions here.
How do I upload [obsolete format]?
- Many file types are not supported for the site (.wav, .midi, .webp, .bmp, .pcx, etc.). All images should be uploaded in png format unless they were already a jpg. All audio should be uploaded in ogg format.
How do I replace a file with the same format?
- Click the file, scroll down to "File history", then click "Upload a new version of this file".
How do I replace a file with a different format?
- While replacing files of the same format, e.g. png with png, is easy, replacing differing formats is not. To replace a jpg with a png, the png must be uploaded separately and all references to the jpg replaced to use the png. The jpg file can then be marked for deletion, if it's not necessary anymore.
How do I make a replaced image show its new version?
- If you upload a new version of a file but it still shows the old version but resized, flush the page's cache by pressing Ctrl + F5 (not just F5).
Can I upload upscaled pixel art?
- Upload the image as it is and upscale it by increasing the size of the image on the page, with
|ZZZpxat the end of the File: structure (where ZZZ is the width you want to upscale it to).
Researching
How do I decompile/load [file]?
- Some information may be found here, But your best bet is to get involved in that game's community and ask around for if any tools exist.
How can I make a note of some unused content without writing a whole article for it?
- If you want to dump some information and don't want it to be lost, but don't feel confident creating an article yourself:
Where can I download [prototype build]?
- While some TCRF prototype pages offer a download link, they often don't. Prototypes can most likely be found at Hidden Palace. If a Hidden Palace page exists, a {{Hidden Palace link}} template can be added to TCRF's page to link them.
TCRF
Wiki Bureaucrats:
How do I submit ideas for front page content?
How do I report an edit war?
- Leave a message one of the active wiki bureaucrats' talk pages.
How do I use TCRF in dark mode?
- A link to dark mode with instructions can be found here, a TCRF account is required.
Accounts
How do I gain the register key?
Wiki Bureaucrats:
- If you are using an unsupported language on the wiki and the site is asking for a key without any indication of how to obtain it, temporarily change your language to English at the top-right. This should reveal a link to #account-requests in our Discord, from which you must post the provided registerkey into that channel to receive your own key to create an account.
How do I change my account name?
- Leave a message on one of the active wiki bureaucrats' talk pages requesting the change.
User Pages
How can I display my information on my userpage?
- To add information about yourself, use the {{userbob}} template.
Talk Pages
How do I reply to a comment?
- Add a line below the comment and prefix it with a colon (:) to indent it. End your comment with --~~~~ to auto-sign it with your name and date.
I would like to add an item to flag Keen Dreams as having unused levels. Would it be possible to get another item added to the box for this? Thanks! -- Malvineous (talk) 20:19, 2 April 2015 (EDT)
:This is what the unused areas icon is for. I've added it to there. --~~~~
Result:
I would like to add an item to flag Keen Dreams as having unused levels. Would it be possible to get another item added to the box for this? Thanks! -- Malvineous (talk) 20:19, 2 April 2015 (EDT)
- This is what the unused areas icon is for. I've added it to there. -- divingkataetheweirdo (talk) 20:27, 2 April 2015 (EDT)